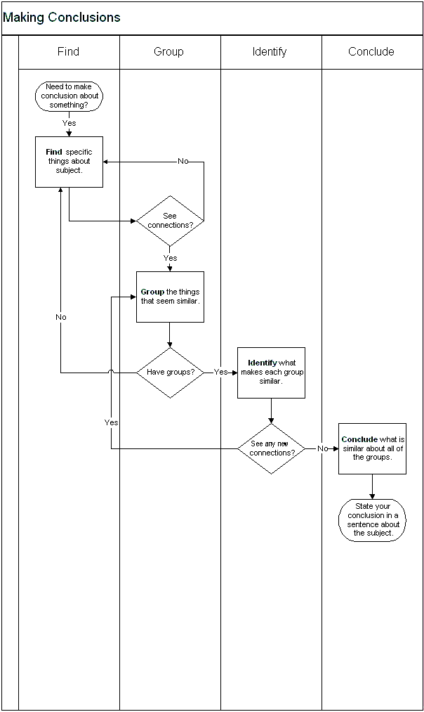
The process of making conclusions is cyclical rather than linear. It requires you to use reason and intuition. It starts with a question and ends with an acceptable answer. Like any process, you get better with practice.
Although going through the process can feel confusing and uncertain at times, you will usually find an acceptable conclusion if you keep working and not expect things to always be easy.
Doing anything worthwhile is like that.
